******bevictor伟德官网 - 韦德官方网站
BETVLCTOR伟德在线
BETVLCTOR伟德在线

通知公告

BETVLCTOR伟德在线招收来华留学生工作流程

发布者:  时间:2018年02月01日 19:52  来源:guanli    编辑:    审核:    浏览:

  

 

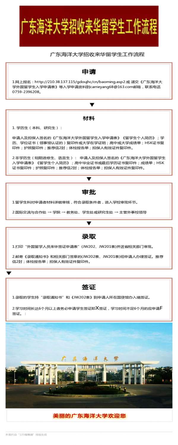
BETVLCTOR伟德在线招收来华留学生工作流程

 --------------------------------------------------------------------------------------------------------------------------

申请


1.网上报名:http://210.38.137.115/gdoujhc/cn/baoming.asp. 或 递交《BETVLCTOR伟德在线外国留学生入学申请表》等入学申请资料到carrieyang68@163.com邮箱,联系电话0759-2396208。

材料


1. 学历生(本科、研究生):


申请人及担保人签名的《BETVLCTOR伟德在线外国留学生入学申请表》《留学生个人简历》;学历、学位证书(领事馆认证的)复印件或大学在学证明;高中或大学成绩单;HSK证书复印件;护照复印件;推荐信2封;体检报告单;担保人有效证件复印件。


2.非学历生(短期进修生、语言生):  申请人及担保人签名的《BETVLCTOR伟德在线外国留学生入学申请表》《留学生个人简历》;高中毕业证书或最后学历证书复印件;成绩单;HSK证书复印件;护照复印件;推荐信2封;体检报告单;担保人有效证件复印件。

 

 

审批


1.留学生科对申请者材料详细审核,符合录取条件者,进入学校审批环节。


2.国际交流与合作处 → 学院 → 教务处、学生处或研究生处 → 主管外事校领导。

 

录取


1.打印“外国留学人员来华签证申请表”(JW202、JW201表)并送省相关部门审批。


2.邮寄《录取通知书》和相关部门签章的(JW202表、JW201表)给申请人办理签证。推荐信2封;体检报告单;担保人有效证件复印件。

签证


1.录取的学生持“录取通知书”和《JW202表》到申请人所在国使馆办入境签证。


2.学习时间长达6个月以上者务必申请学生签证即X签证,学习时间不足6个月的应申请F签证。 :





广东省 湛江市 麻章区 海大路1号   邮编:524088


电话:+86-0759-2396202  传真:+86-0759-2396202


Copyright ©版权所有:bevictor伟德官网 - 韦德官方网站   管理登录